中华人民共和国司法部
个人中心
退出登录
English
无障碍浏览
适老关怀版
首页
机构设置
机构职能
部领导介绍
驻司法部纪检监察组
机关厅局
直属单位
全面依法治国
机构简介
决策部署
法治政府建设
法治调研
法治督察
政府信息公开
政务服务
办事指南
表格下载
律师查找
公证办理
法考服务
法律援助
人民调解
司法鉴定
仲裁服务
司法行政案例库
司法部政务服务平台
立法意见征集
立法意见征集
进入征集系统
互动交流
网民留言
投诉举报
网上信访
首页
>
互动交流
>
网民留言
>
留言选登
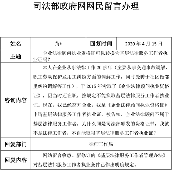
企业法律顾问执业资格证可以转换为基层法律服务工作者执业证吗?
来源:司法部官网
发布时间:2020-04-15 16:21
分享到
打印
微信扫一扫
附件:
责任编辑:
朱剑
上一篇:
前科人员的生活就业保障意见
下一篇:
2020年度律师、基层法律服务工作统计分析。
中华人民共和国司法部
搜索
登录
微信
微博
客户端
公务邮箱
返回顶部