• 机构组织
  • 要闻
  • 工作动态
  • 业务交流
  • 他山之石
  • 政策法规
  • 廉政广角
  • 以案警示
  • 监督曝光
  • 史鉴
  • 通知公告
  • 专题
您的位置: 首页 > 机构设置 > 驻司法部纪检监察组 > 滚动图片
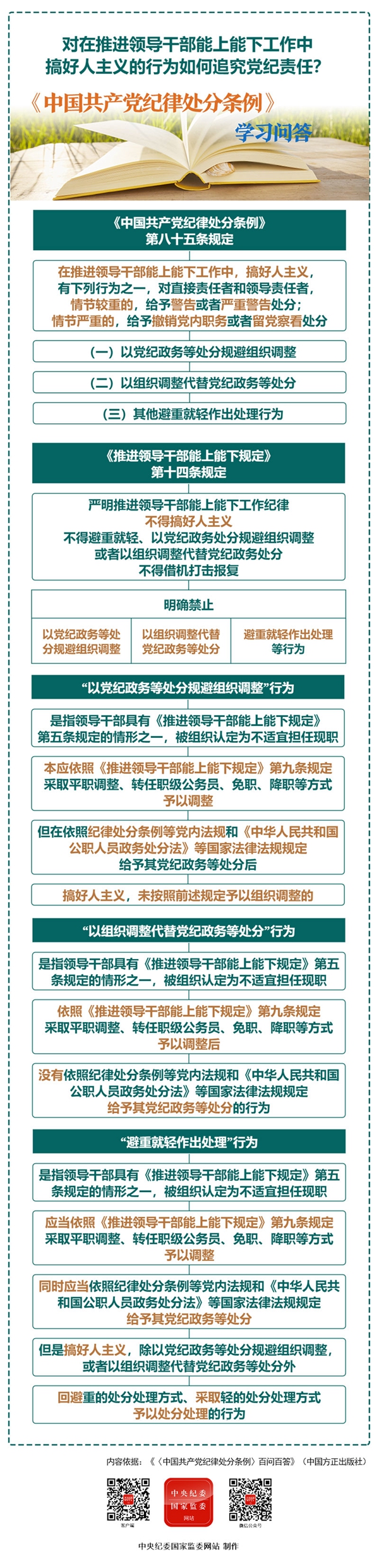
纪律处分条例·学习问答丨对在推进领导干部能上能下工作中搞好人主义的行为如何追究党纪责任?
发布时间:2024-10-15 09:47:00 【我要纠错】 【字体:大 默认 小】【打印】【关闭】

来源: 中央纪委国家监委网站 (责任编辑:王佳茹)
  • 中办印发《通知》在全党开展深入贯彻中央八项规定精神学习教育
  • 中共中央纪委印发《关于做好2025年元旦春节期间正风肃纪工作的通知》
  • 中共中央办公厅关于巩固拓展学习贯彻习近平新时代中国特色社会主义思想主题教育成果的意见
  • 中共中央纪委印发《关于做好2024年元旦春节期间正风肃纪工作的通知》
  • 中共中央印发《全国干部教育培训规划(2023-2027年)》
  • “整治形式主义为基层减负”系列谈
  • 纪律处分条例·学习问答
  • 图解巡视工作条例
  • 专题 | 扎实开展教育整顿·书记组长谈体会(下)
  • 专题 | 扎实开展教育整顿·书记组长谈体会(上)
京ICP备13016994号-2
关于我们 联系我们 法律声明 中华人民共和国司法部 版权所有
Copyright © 2008 All Rights Reserved