中华人民共和国司法部

政府信息公开

  • 政        策

  • 政府信息公开指南

  • 政府信息公开制度

  • 法定主动公开内容

    • 履职依据
    • 机构职能
    • 规划计划
    • 通知公告
    • 招考录用
    • 财政资金
    • 统计信息
    • 建议提案
    • 行政许可
    • 处罚/强制
    • 解读回应
    • 征集结果
    • 其他信息
  • 政府信息公开工作年度报告

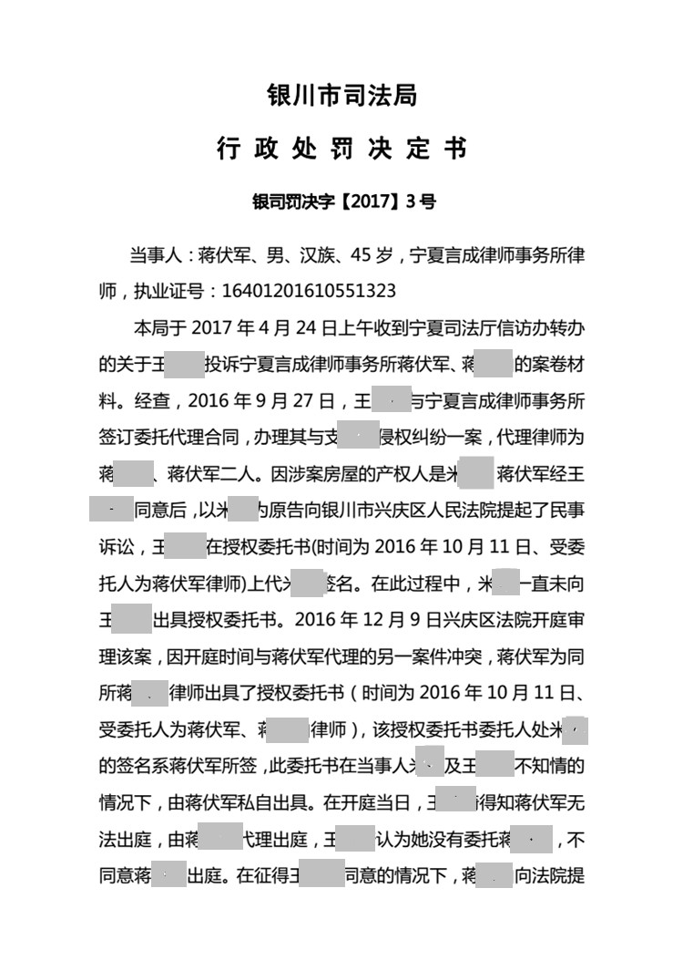
蒋伏军律师因未能按时出庭受警告处罚

来源:司法部官网 发布时间:2017-07-20 21:44

 

附件: